Γράφει ο Κώστας Μιχαλόπουλος, Γλωσσολόγος, Καθηγητής Αγγλικών στο Κέντρο Ξένων Γλωσσών Μιχαλόπουλος, πτυχιούχος στα Linguistics, μεταπτυχιακό στο International Management, μέλος της διεθνούς λέσχης ατόμων με υψηλό δείκτη νοημοσύνης, MENSA.
Πριν γίνει κάποιος βουλευτής στην Αρχαία Αθήνα, έπρεπε να καταγραφεί ολόκληρη η περιουσία του (ακόμη και τα σανδάλια που φορούσε) και εάν ζημίωνε την Αθήνα με κάποια ενέργειά του, έπρεπε ο ίδιος να καλύψει τη ζημία από τη δική του περιουσία. Εάν μάλιστα η ζημία που προκάλεσε ήταν μεγαλύτερη από την…
προσωπική του περιουσία, τότε του δήμευαν ολόκληρη την περιουσία (και τα σανδάλια που φορούσε) και δούλευε σε δημόσια έργα!
Ας δούμε πιο αναλυτικά τι ίσχυε στη Δημοκρατία της Αθήνας των κλασσικών χρόνων.
Στην Αρχαία Αθήνα των κλασσικών χρόνων, για να ασχοληθεί κάποιος με την πολιτική, έπρεπε να περάσει τις εξής “δοκιμασίες”:
-Να είναι Έλλην πολίτης και να κατέχει την Ελληνική Θρησκεία και Παιδεία,
-Να μην είναι κίναιδος (να μην ‘κινεί’ την ‘αιδώ’, δηλαδή με απλά λόγια να μην είναι ξεδιάντροπος αλλά να είναι έντιμος και να μην έχει καταδικαστεί για ατιμωτικό αδίκημα), να είναι σωστός οικογενειάρχης, να έχει εκπληρώσει τις στρατιωτικές του υποχρεώσεις και να πληρώνει τους φόρους του,
και το πιο σημαντικό:
– Να καταγραφεί όλη η περιουσία του (μέχρι και τα σανδάλια που φορούσε) καθώς και η οικογενειακή του περιουσία.
Τότε μόνο μπορούσε να γίνει κάποιος ‘βουλευτής’. Εάν όμως κατά τη διάρκεια της θητείας του η Αθήνα ζημιωνόταν εξαιτίας δικών του ενεργειών, τότε η οικονομική ζημία που υφίστατο η Αθήνα έπρεπε να αναπληρωθεί από την προσωπική του περιουσία.
Δηλαδή, εάν η προσωπική του περιουσία ήταν 10 τάλαντα και εξαιτίας του η Αθήνα έχανε 7 τάλαντα, τότε η πόλις-κράτος δήμευε 7 τάλαντα από την προσωπική του περιουσία και ουσιαστικά έμενε με 3 τάλαντα ο ίδιος!
Μάλιστα, εάν η ζημία ήταν μεγαλύτερη από την προσωπική του περιουσία, τότε δήμευαν ολόκληρη την περιουσία του (ακόμη και τα σανδάλια του έπαιρναν) και το υπόλοιπο ποσό της διαφοράς έπρεπε να το καλύψει δουλεύοντας αμισθί σε δημόσια έργα (δηλαδή έσκαβε δρόμους, έφτιαχνε δημόσια κτίρια κτλ).
Εάν όμως ο νόμος που πρότεινε και πέρασε ο πολιτικός ζημίωνε ηθικά την Αθήνα, τότε η ποινή του ήταν: Αυθημερόν Τελευθησάτω!, δηλαδή την ίδια ημέρα τον θανάτωναν!
Επίσης, δεν πρέπει να ξεχνάμε ότι υπήρχε και ο θεσμός του εξοστρακισμού, με τον οποίο μπορούσαν οι απλοί πολίτες να ‘εξοστρακίσουν’, δηλαδή να διώξουν από την Αθήνα για 10 χρόνια όποιον πολιτικό ήθελαν και για οποιοδήποτε λόγο ήθελαν (πχ εάν τους είχε πει ψέματα για να πάρει την ψήφο τους). Αρκούσαν 6000 όστρακα με το όνομα του πολιτικού που ήθελαν να διώξουν.
Aληθινά δείγματα εξοστρακισμού Αθηναίων πολιτικών– συγκεκριμένα του Περικλή Ξανθίππου, του Κίμων Μιλτιάδου και του Αριστείδη Λυσίμαχου (‘Δίκαιος’) – ο οποίος δεν δίστασε να ‘εξοστρακίσει’ τον εαυτό του όταν ένας αγράμματος πολίτης που δεν τον γνώριζε στην όψη του, ζήτησε από τον ίδιο να γράψει “ΑΡΙΣΤΕΙΔΗΣ” πάνω στο όστρακο. Ο Αριστείδης μπορούσε φυσικά να γράψει κάποιο άλλο όνομα και να γλυτώσει ίσως τον εξοστρακισμό του, με ‘κουτοπόνηρο’ τρόπο. Έζησε όμως σε μία διαφορετική εποχή από τη σημερινή. Ήταν Πολιτικός της ένδοξης Αρχαίας Ελλάδας, όχι του σήμερα. Έτσι λοιπόν, ρώτησε τον πολίτη γιατί θέλει να διώξει τον Αριστείδη (δηλαδή τον ίδιο). Ο πολίτης του απάντησε ότι δεν είχε κάνει κάτι κακό αλλά είχε βαρεθεί να ακούει να τον αποκαλούν συνέχεια ‘Δίκαιο, Δίκαιο’. Μόλις το άκουσε αυτό ο Αριστείδης, αμέσως, χωρίς δισταγμό έγραψε το όνομά του πάνω στο όστρακο.
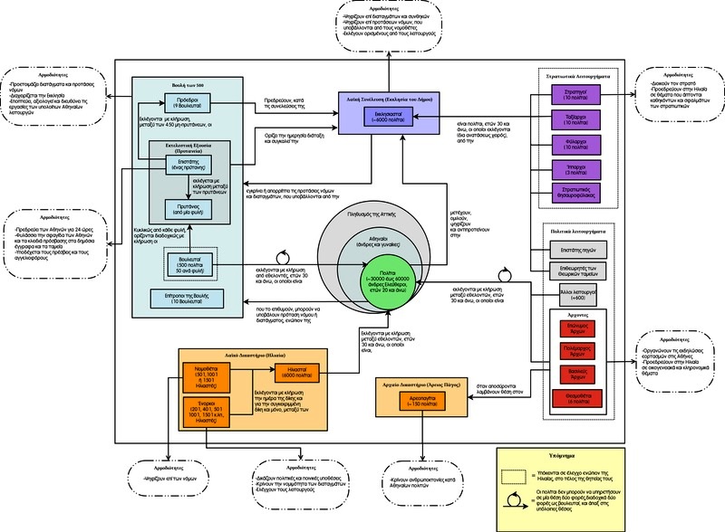
Τέλος, υπήρχε και η Εκκλησία του Δήμου, η οποία συνεδρίαζε 40 φορές το χρόνο, εξέλεγε τα 500 μέλη της Βουλής και το λόγο μπορούσε να πάρει ο κάθε πολίτης και κανένας δεν μπορούσε να τον διακόψει όσο μιλούσε (η περίφημη ‘ισηγορία’).
Οι βουλευτές έπαιρναν μία μικρή αποζημίωση τριών οβολών τη μέρα!
Η Βουλή ήταν το συμβουλευτικό όργανο της Εκκλησίας του Δήμου. Για να ψηφιστεί ο κάθε νόμος έπρεπε να προετοιμαστεί και να συζητηθεί από τη Βουλή, που έβγαζε το προβούλευμα. Γι’αυτό τα νομοθετήματα που ψήφιζε η Εκκλησία του Δήμου άρχιζαν πάντα με τη φράση: ΕΔΟΞΕ Τωι ΔΗΜΩι ΚΑΙ Τηι ΒΟΥΛΗι, (δηλαδή, φάνηκε σωστό στο Λαό και στη Βουλή).
(στον παραπάνω πίνακα μπορούμε να δούμε την οργάνωση της Αθηναϊκής Δημοκρατίας).
Αυτά λοιπόν γινόταν στη Δημοκρατία των ενδόξων προγόνων μας. Όσον αφορά τη σημερινή ‘δημοκρατία’, τα σχόλια δικά σας.
























































Αφήστε μια απάντηση